2007 Ford F 150 Trailer Plug Wiring Diagram

2007 Ford F 150 Trailer Plug Wiring Diagram. It shows the components of the circuit as streamlined forms, and the power and also signal connections between the gadgets. Select the model diagram you need and view online.

Ford F 150 Trailer Wiring Harnes - Wiring Diagram
Ford F 150 Trailer Wiring Harnes - Wiring Diagram (Kathryn Wells)
If the trailer plug wiring on your vehicle or trailer is damaged or not working correctly, you can replace the connector with a CURT splice-in plug or socket. Connections were tight and I know it'll last. This article will be discussing Ford Trailer Plug Wiring Diagram.

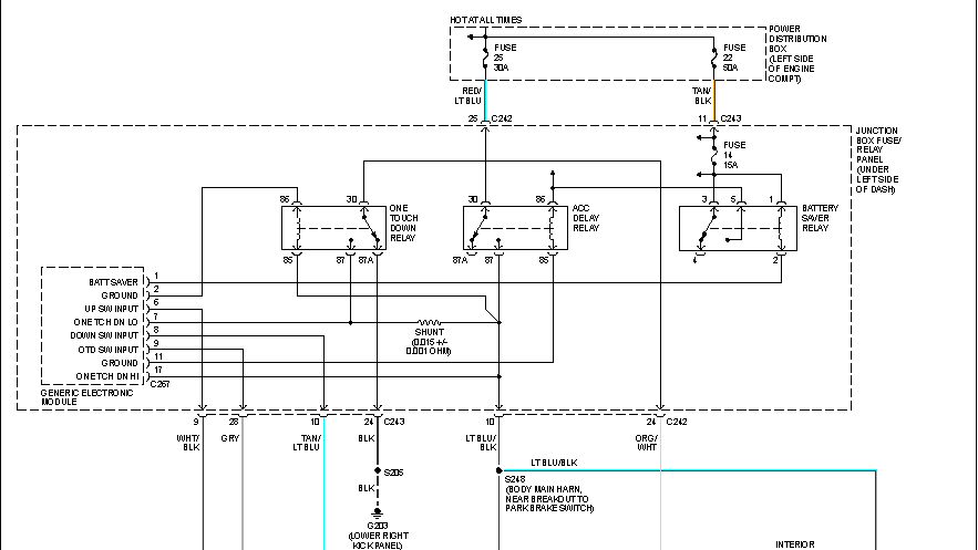
Here is the wiring diagram for the trailer wiring for your truck.

Connections were tight and I know it'll last.

Ford F 150 Trailer Brake Wiring Diagram | Trailer Wiring ...

Ford F 150 Trailer Hitch Wiring Diagram | Trailer Wiring ...

My 4-pin trailer plug is dead. I have checked all of the ...

SOLVED: I need an F150 trailer towing wiring diagram. - Fixya

Ford F250 Trailer Wiring Diagram - Wiring Diagram

2002 Ford F550 Trailer Wiring Diagram - Wiring Diagram

2007 F150 Trailer Brake Wiring Diagram New 2001 Ford F350 ...

Wiring Diagram For A Ford F150 Trailer Lights Plug

Trailer Wiring Diagram Ford Ranger | Trailer Wiring Diagram

There are certain faults in your vehicle wiring and trailer wiring/brake system. The wiring diagram is color coded and shows both the trailer side and the vehicle side. I'm trying to hook up my boat trailer, but I'm not getting any lights to the trailer.

0 comments